随着上半年旺季的完美收官,风风火火的跨境人已经开始投身下半年的全球掘金备战之中了!不少亚马逊卖家早已敏锐的嗅到了商机,返校季、暑假、多国国庆、各国特色节日、Q4的一系列年底销售旺季……各种捞金节日即将拉开帷幕,你的库存健康吗?做好准备承接下半场旺季的大流量了吗?
旺季来临之前,保持库存健康对卖家来说有多重要?
▲最大程度释放库存空间,为新品入仓提前准备
▲优化库存绩效指标分数(IPI),争取旺季无限仓储空间
▲有效提高商品售出率,加速旺季库存周转
▲尽可能避免库存浪费,减少仓储支出成本
如何保持库存健康、高效利用仓储空间,为持续热销的商品及新品提前铺路,成了卖家们的当务之急。小编为大家梳理了保持库存健康的实用干货,果断收了提前备战起来吧!

首先,您需要明确哪些类型的库存是不健康的,了解如何查看这些库存的数量和处理建议,具体分为以下六类:
01 短期内无发货计划的库存
除了在途、正在接收、在亚马逊运营中心的库存之外,已创建且短期内无发货计划的货件也会占用您在补货限制中的库存限额使用。您可以前往卖家平台,访问“库存>管理亚马逊货件>货件处理进度”页面,在“状态”栏筛选出“处理中”的货件,您可以检查并取消短期内无计划发货的货件,能一定程度地释放您的库存量。
请注意:
您创建的货件将在 90 天后被自动更新为“已完成”状态。亚马逊将继续接收您已经在运输途中的货件,但您不能为已完成的货件运送更多商品。也无法更改此货件的状态。因此,建议您在创建货件后尽快将货件中的所有商品运送至亚马逊;或者取消短期内无计划发货的货件。

02 冗余库存
维持供货 30 到 60 天的库存水平,是最大限度提高有存货绩效并避免不必要成本的一种有效方式。在仓库中已经存储超过90天,或供货天数超过90天,并且已经造成高额仓储费的商品库存,可能被认定为冗余库存。
您可以前往卖家平台,访问“库存>库存规划>管理冗余库存”页面,查看您的冗余库存。您可以参考此页面中的库存处理建议,结合自身具体情况选择处理方法。建议您优先处理冗余库存中库龄时间长、占地空间大、销量无或低的商品。

点击查看大图
03 超量库存
超量库存是指卖家有仓储容量限制,并且现有库存超过仓储容量限制的部分。
您可以前往卖家平台,通过“库存>库存规划>绩效>仓储量”查看哪种仓储类型超量,然后下载库龄报告,查看库存当前使用量,并进行相应处理。
请注意:
您有超量仓储的情况下,需要额外支付仓储超量费,所以要特别注意及时处理。

您可以通过往期推文了解更多超量库存处理方式,请戳?仓储超量亲妈级教程
04 超龄库存
超龄库存是指在运营中心存放超过365天的库存。
您可以前往卖家平台,访问“库存>库存规划>库龄”页面,结合库龄、亚马逊物流出售率、预计LTSF这三项数据,筛选出需要处理的商品,并按照页面最右侧一列建议的操作,采取相应的措施。
请注意:
您有超龄库存的情况下,需要额外支付月度长期仓储费,所以要特别注意及时处理。

点击查看大图
05 无在售信息的库存
无在售信息的亚马逊库存是指存放在运营中心,但没有相关在售信息,因而不可在亚马逊上销售的亚马逊库存。
您可以前往卖家平台,访问“库存>库存规划>修复无在售信息的亚马逊库存”页面,查看您的无在售信息库存。您可以根据页面中显示的详细原因,对此类库存进行修复,或者将这部分库存移除。

点击查看大图
06 有瑕疵/损坏的买家退货
您可以登录卖家平台,通过“库存>库存规划>管理亚马逊物流退货”,查看退货详情。您可以根据页面中限时的库存属性、买家退货原因,判断商品的处理方式。


在了解哪些是不健康的库存之后,建议您先考虑从提高商品售出率的角度,充分利用亚马逊丰富的促销工具和活动组合,进行库存处理。保持库存健康的同时,最大程度上实现商品价值。
玩转各类促销工具,参与下半年旺季促销活动
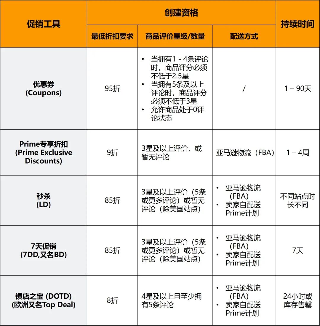
无论是在日常运营中,还是要主动加速库存周转,您都可以借助亚马逊的常规促销工具,为买家带来一定的价格优惠促进销量,从而有效帮助您缓解库存压力。您可以参考下表,结合自己的商品特点和需求,制定您的促销组合:

点击查看大图
了解更多常规促销工具/活动介绍及操作方式请查看?亚马逊促销工具大全
下半年,各站点也将会展开不少促销专题活动。请积极提报参与,不要错过这些可以提升销量,帮助减轻商品库存压力的绝佳机会。
想了解更多亚马逊下半年的各种节日大促和活动,请戳?亚马逊2021热卖旺季日历
日本站和欧洲站近期促销活动一览
▲日本站月促活动&时尚品类专题促销活动: 7月16日至18日期间是日本站今年夏季最重要的促销活动之一——月促活动。除此之外,时尚品类更有专属促销专题活动,只要拥有时尚品类商品就可以轻松地在该促销活动中流量、销量双收。您可以通过先前推文了解如何进行提报,请戳?日本站时尚品类周末促销详情
▲欧洲站2021年夏末促销活动的秒杀和7天促销申请窗口现已打开:各站点的具体活动时间如下,卖家可在卖家平台促销管理页面提交促销申请。
英国:8月26日至9月3日;
德国:9月6日至9月14日;
法国:8月23日至9月6日;
意大利:8月30日至9月7日;
西班牙:8月30日至9月7日。
亚马逊清仓促销(Outlet Deals)
亚马逊清仓促销(Outlet Deals)是一种限时(通常是2周)促销优惠,参与该促销的活动商品将会被放置在专属的展示页面上获得大量曝光,帮助您提高售出率、增加现金流,是快速清除积压库存的理想之选。

点击查看大图
更多关于创建清仓促销的具体操作步骤,请戳?宝藏级清仓促销优惠指南
您可以复制以下链接到浏览器中打开,访问“关于亚马逊奥特莱斯”的帮助页面,了解关于清仓促销的更多指南(例如:如何提报、促销状态查看等常见问题)。
美国站点
https://sellercentral.amazon.com/gp/help/GHLYT4TPVCY2MJE3
欧洲站点
https://sellercentral-europe.amazon.com/gp/help/GHLYT4TPVCY2MJE3
日本站点
https://sellercentral-japan.amazon.com/gp/help/GHLYT4TPVCY2MJE3
部分包装残损但处于可售状况的商品,您可以通过亚马逊物流重新包装和翻新服务,作为新品重新投入售卖。
亚马逊物流重新包装和翻新服务
(FBA Repackaging and Refurbishment Services)
亚马逊物流重新包装和翻新服务会为包装残损但处于可售状态的商品提供重新包装和翻新服务。对买家退回的符合条件的商品,系统会自动进行重新包装,以便可以再次作为新品销售。另外卖家还可以自选翻新服务,包括重新贴胶带,去除非商品标签,重新装箱,服装鞋靴去除污渍等。在重新包装服务中添加分类后,您的商品将自动包含在内。

点击查看大图
您可以复制以下链接到浏览器中打开,了解更多适用该计划的商品资格和操作步骤:
美国站点
https://sellercentral.amazon.com/gp/help/G201505310
欧洲站点
https://sellercentral-europe.amazon.com/gp/help/G201505310
日本站点
https://sellercentral-japan.amazon.com/gp/help/G201505310
您还可以通过亚马逊物流评级和转售计划处理不能作为新品再次销售的消费者退货。
亚马逊物流评级和转售计划
(FBA Grade and Resell)
2021年6月30日,亚马逊英国站推出了亚马逊物流评级和转售计划。通过参与亚马逊物流评级和转售计划,亚马逊会对商品状况进行评估,并为卖家创建商品信息。账号处于正常状态下的亚马逊物流卖家可以重新发布不可售库存并将其作为二手商品进行销售。
该计划之后会陆续对美国和其他欧洲国家的卖家们开放。

好消息!目前英国站可以免费体验!
在2021年12月31日之前,亚马逊物流评级和转售计划不收取评级和转售的处理费。英国的卖家只需支付销售二手库存的销售佣金和配送货物,就可以免费抢先体验该计划!
https://sellercentral-europe.amazon.com/gp/help/GUA6RV6UA4DR2MFK

以上促进销售的操作都尝试过了,效果却不理想?有瑕疵的退货或者运输途中被损坏等原因导致不可售的商品,该怎么办?那么此时,您便需要转换思路,迅速释放库存容量,用最短的时间恢复仓储健康。
亚马逊物流批量清货计划(FBA Liquidations)
您可以通过亚马逊物流批量清货计划,处理原本计划弃置或销毁的库存,尽可能回收商品价值。仅需支付与弃置费相当的费用,就能让库存所在地的清货商承接您的库存,从而收回商品5%-10%*的商品价值!
*具体金额各站点可能有所不同,具体取决于与第三方批量清算人签订的合约费率。欧洲站点最高能回收20%的商品价值。
通过以下案例,您可以看到相比与弃置/销毁库存,亚马逊物流批量清货计划到底能给您回收多少成本!
艾瑞克在亚马逊欧洲站销售自行车配件,标准尺寸,商品重量为500克,商品售价为€50,销售佣金为8%。如果使用批量清货,可以回收多少成本?
解析:
▲ 如果弃置,他需要为每件弃置的商品支付0.3欧。
▲ 如果使用批量清货,每件商品可以回收5.22欧,回收金额占商品平均售价的10.44% 。
您可以通过下图,更加直观地查看到批量清货计划与弃置的回收成本对比?

点击查看大图
好消息!目前欧洲站可以免费体验!
欧洲站点亚马逊物流批量清货计划目前不收取任何费用!欧洲站卖家可借此机会免费体验该计划,清理库存。欧洲站点确认该计划的收费时间后,会另行通知。
该计划无需单独注册,您在卖家平台创建移除订单时,选择移除的方式为“批量清货”即可。
请戳往期推文,了解更多适用该计划的商品资格及操作步骤?亚马逊物流批量清货计划
您也可以前往卖家平台,访问以下帮助页面,了解更多详情:
美国站
https://sellercentral.amazon.com/gp/help/GYVCG5Q3BEJ6MLMF
欧洲站(德国/法国/意大利/西班牙)
https://sellercentral-europe.amazon.com/gp/help/G2RQ9CA5Q83F8N7X
亚马逊物流捐赠计划(FBA Donations)
您可以将您的积压库存、退还库存或其他不想要的商品捐赠给慈善机构,并由亚马逊帮助完成捐赠流程,且不收取额外费用。
请复制以下链接至浏览器,查看亚马逊物流捐赠计划详情:
美国站?
https://sellercentral.amazon.com/gp/help/GVCFMKLPUTBXE7L5
欧洲站?
https://sellercentral-europe.amazon.com/gp/help/GVCFMKLPUTBXE7L5
日本站?
https://sellercentral-japan.amazon.com/gp/help/GVCFMKLPUTBXE7L5
在全面了解了哪些是不健康的库存之后,您可以根据库存的不同类型选择通过不同方法或工具提高售出率或清理库存。
参考下图思路,选择合适的清理库存方式?

点击查看大图
总结一下,为了最大限度收回商品成本,保持库存健康,您需要进行如下考虑?
▲首先需要熟悉不同库存的性质,以便最快做出判断,进行针对性的处理
▲优先考虑使用促销手段,加速提高售出率,帮助库存流转
▲促销不理想或是需要弃置/销毁的库存,首选亚马逊物流批量清货计划,不仅可以收回部分商品成本,也可以避免造成不必要的浪费
建议您需要根据自己的业务审核周期养成定期查看库存状况的好习惯,保持库存健康,让库存收益最大化,为旺季热销铺路!希望这份库存管理秘诀能够帮助大家尽快做好库存清理,为下半年的旺季释放库存空间,做足充分的准备~如果您对库存清理有更多的问题,欢迎在下方留言区留言,小编会及时为您做出解答~
各种捞金节日即将拉开帷幕,你的库存健康吗?做好准备承接下半场旺季的大流量了吗?




